Maximum likelihood estimation
MLE는 관측한 데이터를 가장 잘 설명할 수 있는 계수(parameter) 를 찾는 것이 목적이라고 할 수 있습니다. 데이터 분석을 하다보면 데이터를 관측하고, 이를 통해 모델의 계수를 추정해야할 때가 있습니다. 우선 likelihood 를 정의해보면, 특정 계수에서 데이터를 관찰할 가능성을 의미합니다.
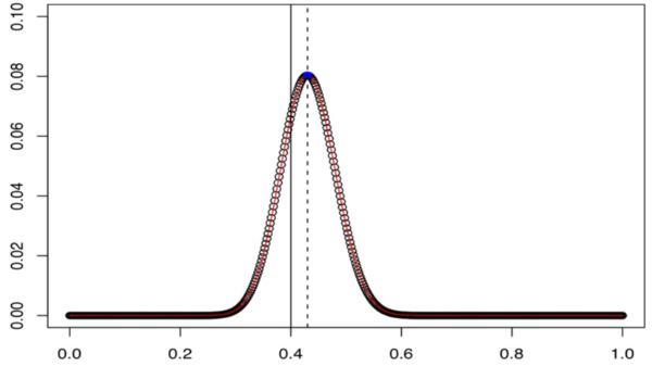
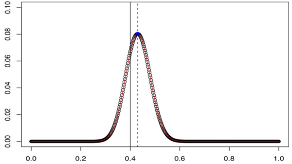
예를 들어, 계수가 0.4인 베르누이분포를 100번 시행해서 45번의 성공이 발생했다고 합시다. likelihood 란 계수의 함수이며, 이 경우에서는 아래와 같이 나타낼 수 있습니다.
$$ L(\theta) = {100 \choose 45}\theta^{45}(1-\theta)^{55} $$
이 그래프는 계수가 0.1일 때 데이터를 관찰할 확률, 0.2 일때 관찰할 확률 등등.. 그 값을 모두 구해 계수와 likelihood 의 관계를 나타내는 그래프라고 볼 수 있습니다. 이 때, likelihood 는 계수가 0.45 일 때 최댓값을 갖습니다. 따라서 MLE 는 0.45 입니다. 이 경우 MLE 와 실제 계수에 차이가 있습니다. 하지만, 관측하는 데이터의 갯수가 증가할 수록, MLE 는 실제 계수인 0.4로 수렴해갈 것입니다 (하지만 모든 분포에서 실제 계수에 수렴하게 되는 것은 아닙니다).

Probability 와 Likelihood 는 다른 개념입니다. Likelihood 는 데이터가 주어져있고, 이를 통해 계수를 추정하기 위한 것이라고 볼 수 있습니다. Probability 란, 어떤 모델의 계수가 주어졌을 때, 특정 outcome 을 예측하기 위한 것입니다.
Maximum likelihood 를 만드는 지점을 찾기
그러면 likelihood function 의 값을 최대화하는 계수값을 어떻게 구할 수 있을까요? 일반적으로는 likelihood function 을 미분해서 값이 0인 지점을 찾으면 됩니다. 또는 계산상의 이점을 위해 log likelihood 를 미분해서 값이 0이 되는 지점을 찾습니다. likelihood 를 미분해서 0이 되는 지점이나, log likelihood 를 미분해서 0이 되는 지점이나 값은 같기 때문입니다.
예를 들어, 앞서 살펴본 베르누이 분포에서 MLE 를 통해 계수 추정을 해봅시다. 베르누이 분포의 pmf 는 아래와 같이 정의 됩니다.
$$ \theta^{x}(1-\theta)^{1-x} $$
베르누이 분포의 likelihood 는 아래와 같이 쓸 수 있습니다.
$$ L(\theta) = \theta^{\sum_{i=1}^{n}{x_i}} 1-\theta^{n- \sum_{i=1}^{n}{x_i} } $$
그러면 log likelihood는 아래와 같습니다.
$$ l(\theta) = \log \theta \sum_{i=1}^{n}{x_i} + \log (1-\theta)(n-\sum_{i=1}^{n}{x_i} ) $$
log likelihood 를 미분하면 아래와 같습니다. (이를 score 라고 부르기도 합니다.)
$$ l'(\theta) = \frac{1}{\theta} \sum_{i=1}^{n}{x_i} - \frac{1}{1-\theta}( n-\sum_{i=1}^{n}{x_i} )$$
위 score를 0으로 만드는 theta (계수) 값은 표본 평균입니다. (이와 같이 많은 경우, MLE 는 표본 평균인 경우가 많습니다.)
$$ \hat{\theta} = \bar{X} $$
또한 이 경우 표본 평균의 기댓값이 모평균이기 때문에 unbiased estimation 이라고 볼 수 있습니다.
MLE 는 항상 unbiased 는 아니다.
하지만 MLE 의 경우 모든 경우에 unbiased 인 것은 아닙니다. 예를 들어, uniform distribution(0,theta) 의 계수를 MLE 로 추정값은 관측한 데이터중 최댓값이 됩니다(관련된 자세한 설명은 생략하겠습니다). 그리고 이값의 기댓값은 아래와 같이 n에 의존하는 값이 되기 때문에 biased estimation 이라고 할 수 있습니다.(참고링크)

MLE 의 분산과 Efficiency
그럼에도 불구하고 MLE 는 관측 데이터가 많으면 많을 수록 가능한 unbiased estimator 집합들이 가질 수 있는 분산의 최솟값으로 수렴한다는 큰 장점을 가지고 있습니다. 즉, MLE 는 이론적으로 나올 수 있는 가장 작은 분산을 가진다는 의미이며, 이를 "Asymptotically efficient 하다" 라고 부르기도 합니다.
이 때, 이론적으로 나올 수 있는 분산의 최솟값을 Rao-Cramer Lower Bound 라고 부릅니다. 어떤 unbiased estimator Y가 있을 때, Y의 분산의 최솟값은 아래과 같습니다.
$$ var(Y) \ge \frac{1}{nI_1{\theta}} $$
여기서 I는 fisher information 이고 아래와 같습니다. I_1 은 데이터 하나로 구한 fisher information 입니다.
$$ I(\theta) = E(-l''(\theta)) $$
$$ I(\theta) = nI_1(\theta)$$
베르누이 분포에서 fisher information 과 rao-cramer lower bound 를 구해봅시다. 데이터 1개에서 log likelihood 를 구하면 fisher information 을 구하고 이를 통해 rao-cramer lower bound 를 구할 수 있습니다.
$$l(\theta) = xlog\theta + (1-x)log(1-\theta)$$
$$l'(\theta) = \frac{x}{\theta} - \frac{1-x}{1-\theta}$$
$$l''(\theta) = \frac{x}{\theta^2}-\frac{1-x}{(1-\theta)^2}$$
$$I_1(\theta) = \frac{1}{\theta(1-\theta)}$$
rao-cramer lower bound 는 아래와 같습니다.
$$ var(\hat{\theta}) \ge \frac{\theta(1-\theta)}{n} $$
실제 계수 추정값의 분산을 구해봅시다.
$$ var(\hat{\theta}) = var(\bar{X}) = var(\frac{ \sum_{i=1}^{n}{x_i} }{n}) = \frac{1}{n^2} \sum_{i=1}^{n}{var(x_i)} = \frac{\theta(1-\theta)}{n} $$
이 값은 rao-cramer lower bound 의 값과 같습니다. 따라서 베르누이 분포에서 MLE 는 최소 분산을 가지며, efficient estimator 라고 할 수 있습니다. 또한 unbiased 이기 때문에, minimum variance unbiased estimator (MVUE) 라고 부르기도 합니다.
'Data science > Statistics' 카테고리의 다른 글
| omitted variable bias 의 방향을 알 수 있는 팁 (0) | 2024.03.05 |
|---|---|
| 충분 통계량의 기초 개념 (0) | 2023.12.12 |
| 시계열분석 - Autoregressive Processes (1) | 2022.01.27 |
| 시계열분석 - Stationarity (0) | 2022.01.26 |
| 시계열분석 - Moving average process (0) | 2022.01.24 |